开课院部:设计艺术学院
授课教师:宋改
所属专业:产品设计
授课班级:204104、204105
一、课程基本情况
产品形态设计课堂是产品设计专业骨干课程,是大二学生刚刚接触专业的课程,本课程共64学时。通过本课程的教学,使学生掌握产品形态的基本概念、理论和产品形态设计技能,从感性和理性两个方面培养学生对产品形态的想象能力、认知能力及创造能力,通过理论学习及设计训练使学生掌握产品形态设计中相关的知识,掌握形态与功能、材料、构造及工艺等方面的关系,逐渐培养学生综合思维能力、分析问题和解决问题的能力,不断提高学生的设计素质,为后续专业课程奠定基础。
二、教学思路
本门课程旨在把“你不会学习,我来教你学习;你不愿意学习,我们强制你学习”转变为“你不会学,我来教你学;你不愿意学,我来吸引你学”的教学为理念,以乐学课堂为目标,讲授(重、难点讲授)+游戏(课堂主题优秀,培养学生学习兴趣)+赏析(海量教学资源,提高学生眼界)+实践(根据项目进行实践)+指导(教师一对一指导)+示范(学生通过实践认识到问题,再进行示范,拔高设计能力)为一体的教学思路,培养学生学习的兴趣,让学生主动学习,爱上产品设计,为今后的专业课学习打下扎实基础。

三、教学内容
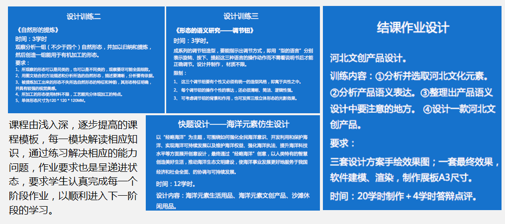
课程由浅入深,逐步提高的课程模板,每一模块解读相应知识,通过练习解决相应的能力问题,作业要求也是呈递进状态,要求学生认真完成每一个阶段作业,以顺利进入下一阶段的学习。
四、教学实施过程
(一)教学手段选用本课程主要采用的教学手段有讲授法、案例分析法、游戏互动法、场景模拟法、辅导答疑法和课堂示范等。本课程由于疫情采用的是线上+线下的授课方式,在课程实施过程中,采用钉钉直播的方式进行重难点知识的讲解,一对一进行设计实践的讨论与检查。上课时,教师和学生自己都打开的摄像头,投放在班级的电视上,方便教师随时查看学生状态,同时学生也可以直观看到教师,也会更加认真上课。

直播分享优秀案例

学生进行头脑风暴

学生进行词汇的肢体表达游戏

模拟生活,学生去体验目标用户,引导学生主动寻找问题

教师进行辅导答疑

(二)教学过程课前,我们会先了解学情,针对上课的教师开展课前教学方式方法的研讨会,针对学情,调整教学方法;建立钉钉群,提前把学生加进来,上传课程相关知识,让学生课前预习;更新教学案例、课件和计划表。首先是重难点知识的讲解,通过知识的层层递进,开展相对应的练习。课中,根据课程安排,前两章是产品形态和形态美的知识学习和吸收,作业安排首先是寻找优秀设计案例,拓宽学生眼界;然后根据课程内容,进行设计训练二《自然形的提炼》,没有任何功能的前提下,提炼自然形,锻炼学生对于形态和形态美的掌握;设计训练《调节钮的设计》),增加简单功能(旋转、提起、按下),通过形式语言,在相同的原型基础上表达不同的功能,作业安排依据课程模块讲解内容也是循序渐进的开展;接下来把形式和功能进行结合,展开快题设计,进行到本阶段学生已经能够很好地掌握形态的语义表达,结合产品的功能进行综合的训练。本阶段更多的是指导学生完成作业,由于学生的基础能力不同,有学生可以很好地、快速的完成作业,那我们就需要在作业指导中,重点以拔高为主,如何让这类学生在完成作业的基本要求的同时,可以把自己的能力进行提升,所以教师需要给这类学生给出肯定并提出更高的要求;另外一部分学生就是能力中等,这部分学生完成作业时更需要教师推一把,推一推学生还是能够很好地完成作业;最后一部分学生就是班级里能力差,上课不够积极的这部分学生,他们在完成作业阶段有明显的的拖延症,所以针对这部分学生需要在课下私信学生,了解学生的状态和心理活动,从关心的角度来引导学生可以按要求完成作业。在作业指导过程中不能放弃任何一个学生,尤其产品形态设计是专业课程的头一门课程,正是培养学生主动学习的习惯的好时候,错过这个阶段,学生形成习惯,以后就更难改变了。课程通过学生实践、教师指导,学生再进行调整方案后,教师进行效果和方案的调整,解决学生解决不了的问题,让学生深刻的认识到设计方法和技巧,进而掌握这一技能。

作业制作过程

学生完成作业与教师示范后的作业
课后,整理、分析和总结课程的成果和不足,开展研讨会。首先把学生的作品进行成果转化,参加比赛或者专利;其次,整理课程资料,归档;第三,根据课程的收获与不足,调整课程内容,为后续课程做准备。根据金课标准,进一步完善课程内容,不断更新教学方法。
教学评价贯穿全部过程中,从创意构思阶段开始,直到设计方案完成。通过学生互评,自我点评和教师全方位评价的方式,


五、教学效果
在本门课程中,学生对于重点的知识和内容掌握的程度很高,并在课堂的实践动手练习中完成了很多作品,作品的整体水平很高。重点是学生的学习兴趣很高涨,对于自己的学习有了很大的信心。学生的课堂参与也有的明显的提高,整体向着乐学课堂的脚步和方向前进。

六、教师感悟
产品形态设计课程是产品设计专业第一门专业骨干课程,除了培养学生扎实的专业能力和开拓眼界,更重要的是培养学生对于产品设计专业的兴趣和对自己学习能力的认可,帮助学生打开设计思路。不光是学生在成长,通过课程,我自己也有了很深刻的认识,当自己全身心投入到教学中时,自己的收获和成长也是显而易见的,教师和学生不是蜡烛和照明自我牺牲的关系,而是相辅相成,共同成长的状态。也让我深刻认识到,作为一名教师,不能止步不前,要不断学习、不断科研,要活到老、学到老。